|
Nach einem einführenden Vortrag von Uli,
DL8RO,
im
Februar 2006 entschlossen sich einige OM zum Bau eines TinyTrak in
der Version D20. In gemeinsamer Arbeit von Max, DM2AUO und Uli,
DL8RO,
entstanden einige Bausätze, die alle elektr.
und mech. Bauteile umfassten.
Diese Seite soll Unterstützung beim Auf- und
Nachbau geben.
Wir haben uns bewußt für diesen Bausatz
entschieden, zwischenzeitlich wurden im OV aber auch einige
OpenTracker+ mit Erfolg gebaut.
Vor dem Einsatz der neuen Tracker von
Byonics, die mit Sendern kombiniert sind warnen wir!
Da diese keinen Empfänger integriert
haben, wird ohne Kontrolle einfach gesendet. Damit sind Kollisionen
auf dem Kanal vorprogrammiert, die zum Erliegen des Netzes
führen können. Das können wir nicht wollen!
Ständige Einarbeitung der Hinweise unserer "Nachbauer"
das ist die Fassung vom
04.02.2010
zum Erfahrungsbericht von:
Frank, DL6FKK
Ralf, DF4DC
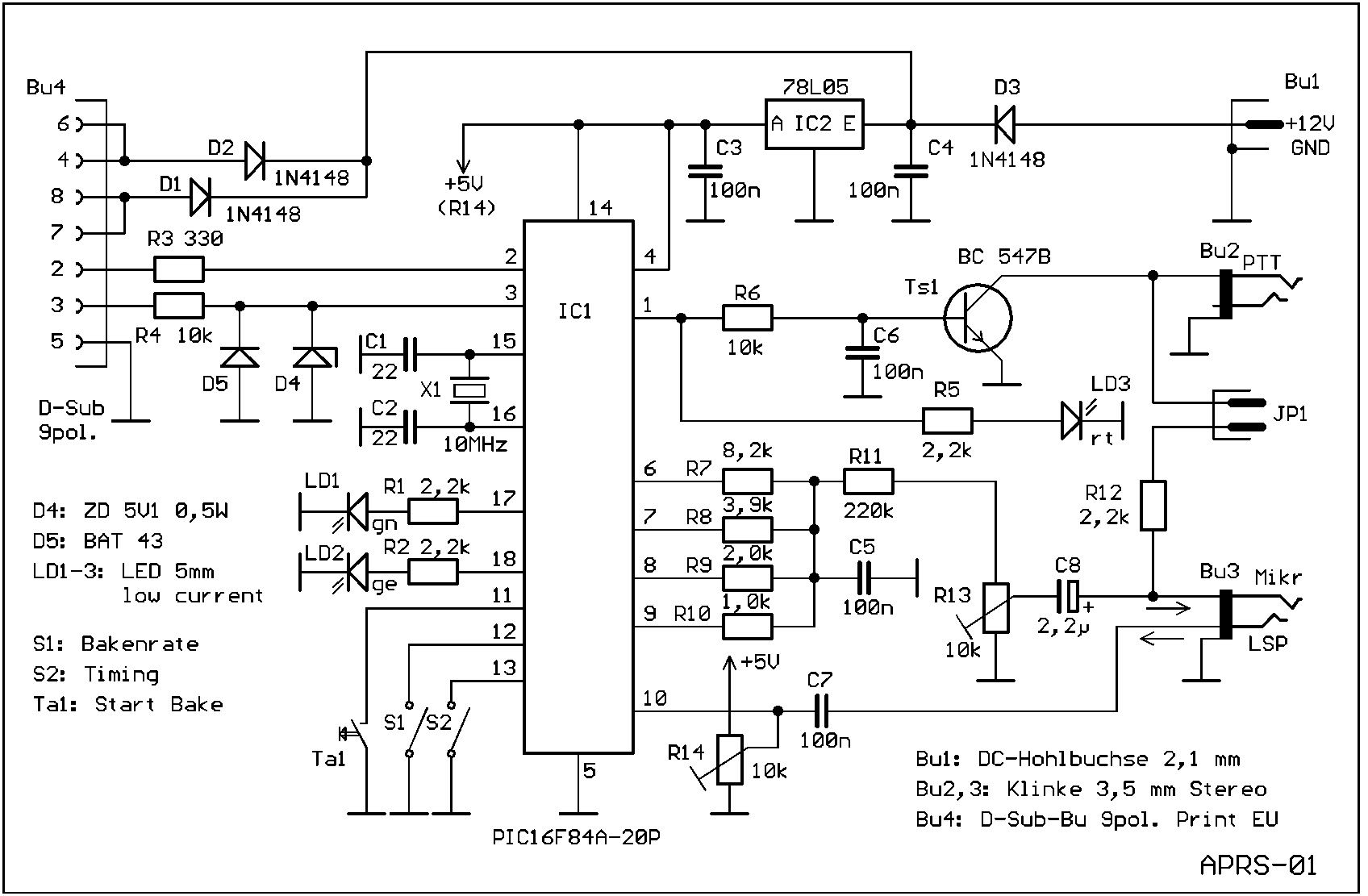
Beschreibung
Diese
Schaltung entspricht funktionell weitgehend der ursprünglichen Version von
TinyTrak (Byonics) - überarbeitet von DK7IN. Kleine Hardware- und Firmware-Veränderungen
wurden von uns vorgenommen.
Die
vorgestellte Schaltung dekodiert die von einem GPS-Empfänger mit
RS232-Anschluss im NMEA-Format gelieferten Positionsdaten und generiert daraus
ein 1200-Baud-Packet-Radio-Audiosignal. Dieses kann direkt einem Funkgerät
zugeführt werden.
Das
APRS-Interface besitzt eine serielle Schnittstelle für den Anschluss des
GPS-Empfängers an Bu4, über die alternativ auch die Konfiguration mit einem
Computer eingestellt werden kann.
Die
wichtigsten Neuerungen gegenüber dem TinyTrak von Byonics sind
geschwindigkeitsabhängige Bakenabstände und das Senden von Baken bei größeren
Richtungsänderungen, wobei zwischen zwei verschiedenen Tabellen ausgewählt
werden kann.
Ist
Schalter S1 offen, wird eine feste Bakenrate verwendet (in der Config wählbar),
bei geschlossenem Schalter wird die intelligente Bakensteuerung eingeschaltet.
Bei fester Bakenrate entscheidet Schalter S2, ob das primäre (S2 an) oder das
sekundäre Timing (S2 aus) zum Einsatz kommt. Bei intelligenter Bakensteuerung
wird bei geschlossenem Schalter S2 häufiger gesendet (obere Zeile in der
Geschwindigkeitstabelle) und Richtungsänderungen größer 40 Grad erzeugen eine
Bake, ansonsten wird seltener gesendet (untere Zeile) und Richtungsänderungen müssen
größer als 60 Grad sein. S2 legt immer auch das TxDelay gemäß dem primären
oder sekundären Timing fest.
|
Geschwindigkeit km/h
|
< 4
|
> 4
|
>11
|
> 24
|
> 50
|
>100
|
> 150
|
|
S2 an:
Bake alle sec
|
1500
|
240
|
120
|
60
|
30
|
20
|
10
|
|
S2 aus:
Bake alle sec
|
1800
|
300
|
160
|
80
|
40
|
30
|
20
|
Maßgeblich
ist dabei der Maximalwert der Geschwindigkeit seit Aussendung der letzten Bake.
Für
eine bessere Genauigkeit der Traks an Straßenecken wird eine Bake auch bei größeren
Richtungsänderungen gesendet, wenn die Geschwindigkeit größer als 15 km/h
ist. Hierfür muss die aktuelle Richtung um mehr als 40 Grad (60° wenn S2 aus)
von der Fahrtrichtung bei Aussendung der letzten Bake abweichen. Die Bake wird
verzögert, wenn seit der letzten Bake weniger als 10 sec vergangen sind.
Die
Carrier-Detect-LED (grün) leuchtet, wenn eine andere Station gerade sendet. Die
GPS-LED (gelb) leuchtet bei gültigen Daten vom GPS-Empfänger und bleibt dunkel
bei ausbleibenden Daten. Die PTT-LED (rot) leuchtet, wenn der Sender
getastet wird.
Aufbauhinweise
Bestückung
der LP:
Einzige Besonderheit: Der D-Sub-Steckverbinder wird aus Stabilitätsgründen
mittels der beiden Schrauben M3x6 auf der Platine befestigt. Hierzu Lösen des
jeweiligen Sechskant-Gewindebolzens, Entfemen des Z- Winkels aus dem Körper der
Steckverbindung, Abbrechen des Spreizers, der Rest (Winkel mit Gewinde) wird
wieder in den Körper eingesetzt und um 90° gedreht. Damit wird das Loch für
die Schraube M3 frei.
Zeichnungsfehler: C8 (2,2 mF)
ist auf dem Schaltbild richtig, auf dem gedruckten Bestückungsplan verpolt gezeichnet (hier auf der Seite korrigiert!). also
+ kommt an die Mikrofonbuchse, Minus an den Einstellregler! Sonst kann es
passieren, dass der TX hängen bleibt......
Gehäuse:
Der kleine Bestückungsplan dient als Bohrschablone für den Deckel.
Mit einem kleinen Bohrer (2mm) Markierungen durch das Papier stoßen,
Bestückungsplan mit der Druckseite nach unten! in den Deckel legen und durch die
Markierungen
5-mm-Löcher für die LED sowie ein kleines Loch für den Taster Ta1 bohren.
Die Aussparung für die Steckverbinder mit der Laubsäge oder/und einer Feile
bearbeiten.
Das
fertige Gerät

Das
Schaltbild

Der
Bestückungsplan

Die
Stückliste
|
IC1
|
PIC16F84A-20P
|
1
|
|
IC2
|
78L05
|
1
|
|
D1-3
|
1N4148
|
3
|
|
D4
|
Z-Diode
ZD 5V1 0,5W
|
1
|
|
D5
|
Schottky
BAT 43
|
1
|
|
LD1
|
LED gn
5mm low current
|
1
|
|
LD2
|
LED ge
5mm low current
|
1
|
|
LD3
|
LED rt
5mm low current
|
1
|
|
Ts1
|
BC
547B
|
1
|
|
X1
|
Quarz
10
MHz
HC49U-S
|
1
|
|
|
|
|
|
C1,2
|
SDPN
22p RM5
|
2
|
|
C3-7
|
Z5U
100n RM5
|
5
|
|
C8
|
Elko rad 2,2µ 63V
|
1
|
|
|
|
|
|
R1,2,
5,12
|
2,2k
|
4
|
|
R3
|
330
Ohm
|
1
|
|
R4,6
|
10k
|
2
|
|
R7
|
8,2k
|
1
|
|
R8
|
3,9k
|
1
|
|
R9
|
2,0k
|
1
|
|
R10
|
1,0k
|
1
|
|
R11
|
220k
|
1
|
|
|
|
|
|
R13,14
|
PT
10-L 10k
|
2
|
|
|
|
|
|
Bu1
|
D-Sub 9pol.
Bu.,
Print
|
1
|
|
Bu1
|
DC-Hohlbuchse 2,1 mm
|
1
|
|
Bu2,3
|
Klinkenbuchse 3,5 mm
|
2
|
|
|
|
|
|
JP1
|
Stiftleiste RM2,5 2pol.
|
1
|
|
(1)
|
Jumper RM2,5
|
1
|
|
|
|
|
|
Ta1
|
Taster Print Kurzhub
|
1
|
|
S1,2
|
Mini-DIP 2pol. Print
|
2
|
|
|
|
|
|
|
IC-Fassung 18pol
|
1
|
|
|
Abstandshalter LED
|
3
|
|
|
Schrauben M3x6 m. Mutter
|
2
|
|
|
Blechschrauben 2,2x4,5
|
4
|
Inbetriebnahme
Einstellen
der User-Optionen
Um die User-Optionen einstellen zu können,
benutzt man das Programm TinyTrakConfig.exe. TinyTrak wird mit einer
COM-Schnittstelle (1:1) des PC verbunden. Es ist ratsam, die
zusätzliche Spannungsversorgung zu benutzen.
Das Programm starten und den COM-Port auswählen. Dann „Check
Version“ anklicken, wenn die aktuelle Versionsnummer angezeigt
wird, sind Schnittstelle und Firmware ok.
Nun „Read Configuration“ anklicken, um die eingestellten Werte
anzuzeigen. Die Werte einstellen und über „Write Configuration“
im PIC speichern. Noch einmal mit „Read Configuration“
vergewissern, dass alles korrekt gespeichert ist. Die Lese- und
Schreiboperationen werden mit einer Komplettmeldung bestätigt.
Nun
die einzelnen Einträge:
Callsign:
Trage hier Dein Call ein. Da wir sicher alle APRS mobil machen,
benutze den SSID-9, der besagt: „ich bin mobil“. Beispiel: DL8RO-9
Path:
Dieser Pfad legt die Art der Wiederholung über Repeater
fest. Man kann explizit Rufzeichen eintragen, z.B. DB0DM das ist
aber nur sinnvoll, wenn man sich in dessen Einzugsbereich
bewegt. Arbeitet man als Feststation, dann
ist es sogar geboten den
nächsten Digi einzutragen, das verringert die QRG-Belastung.
Universell für Mobilstationen ist der Pfad WIDE1-1,Wide 2-2 . Dieser besagt, dass auch sog. Fill-In-Digis
angesprochen werden und dann drei weitere Hops möglich sind. (Mehr
als
drei Digis mehr sollte man nicht wählen!).
Näheres zur Pfadwahl findet man
hier.
Die Anzahl der Digis im Pfad beeinflusst beim TinyTrack auch die mögliche Länge
des Bakentextes s.u.
Timing:
Die Timingparameter legen fest, wann und wie die Übertragung
stattfindet. Die Primary-Parameter werden für normale Übertragung
benutzt, die Secondary-Parameter werden für alternative Übertragung
benutzt, die mit Schalter 1 ausgewählt werden.
KeyUp
Delay (TXD)
Setzt
die Zeit, die vom Einschalten der PTT bis zur Übertragung der Daten
vergehen soll.
Die
Einstellung ist vom benutzten Funkgerät abhängig, normale Werte
liegen zwischen 100 und 300 ms. Bitte wegen der QRG-Belastung den
niedrigsten Wert einstellen, der noch eine saubere Übertragung
garantiert.
Transmit
Every
Setzt den Abstand der Übertragungen in Sekunden. Möglich sind 10
bis 2550 Sekunden.
Im Mobilbetrieb sollte man hier nicht unter 60 Sekunden einstellen,
oder die geschwindigkeitsabhängige Übertragung einschalten.
Quiet
Time
Ist die Zeit, die zwischen schließen der Rauschsperre und Beginn
einer Übertragung vergeht. Beim Einstellen muss man bedenken, dass
Digipeater viele Stationen hören und sofort antworten. Wenn man
also selbst ohne Verzögerung nach Schließen der Rauschsperre
sendet, hat man fast 100% Sicherheit, dass man mit dem Digipeater
kollidiert. Eine gute Zeit scheint 2-3 Sekunden zu sein.
Calibration
Ist ein Wert, der eingestellt wird um bei Ungenauigkeit des
Taktgenerators eine falsche Tonfrequenz des Sendesignals
auszugleichen. Da wir
nicht, wie im Original, mit
Keramikresonatoren sondern mit Quarzen
als frequenzbestimmendes Bauelement arbeiten, kann man hier
den Wert 58 fest eintragen.
Beacon
TinyTrak kann einen Text nach der Positionsangabe als Bake senden,
die folgenden zwei Felder legen fest, was und wie.
Message
Hier wird der Bakentext festgelegt. Beispiel: Uli,
QRV 144,550
Die länge ist beschränkt und abhängig von der Anzahl der
Digipeater unter „Path“. Je mehr Digipeater, desto kürzer der
mögliche Bakentext. Mit WriteConfig“ und Readconfig“ austesten!
Beacon
Every
Legt fest, wie oft die Bake
mitgesendet wird. Setzt man „1“, dann immer, setzt man „3“,
dann jedes dritte mal. Es geht auch hier um die Frequenzbelastung,
man sollte also nicht „1“ setzen.
APRS/MIC-E
Setzt spezielle feste APRS-Einstellungen, die über lediglich ein
gesendetes Byte Informationen zur Verfügung Stellen, da das
Empfangsprogramm darauf reagiert.
Message
Nicht zu verwechseln mit der Bake. Wir wählen EnRoute (wir sind ja
mobil).
Symbol
Diese Einstellung setzt das Symbol, welches auf den Bildschirmen der
Empfangsstationen erscheint.
Beispiele:
> = PKW;
k=Truck;
v=Van weitere findet man z.B. unter www.aprs.de
Path
Lassen wir auf „Conventional“, denn wir haben den Pfad schon
Eingangs festgelegt.
Alternate
Table
Setzt alternative Symbole, für normale Benutzung freilassen.
Hinweise,
Tricks, Troubleshooting
- In
einem Fall wurde ein PIC als defekt reklamiert, war er aber
nicht.
Wenn der PIC nicht gerade mit verkehrt angelegter Spannung
betrieben wird, ist er eigentlich "unkaputtbar".
Es wurde aber beobachtet, dass z.B. durch Stecken unter Spannung
der EEPROM gelöscht wird, dann tut er natürlich nichts mehr
und erscheint kaputt.Bitte solche PIC an mich, ich
programmiere sie neu.
Der von TinyTrak benutzte GPS String ist
NMEA-0183 / $GPRMC mit 4800 Bd, 8N1. Manche GPS-Mäuse müssen
für diesen String programmiert werden! (DL8RO hat zwei Tage
Fehlersuche damit verbracht – im TH-D700 funzte alles, am
TinyTrak ging nichts – Dank an DM2FCO!)
Programmieren kann man (falls man einen PDA sein eigen nennt)
die GPS-Maus mit dem Programm "GPS-Maus" von Peter Machatschek,
hier klicken.
Wenn
TinyTrak vom Programm TinyTrakConfig nicht angesprochen wird,
versuche es mal mit dem Windows-Hyperterminal 4800-8N1. Sende ein ESC
gefolgt von V, meldet sich TinyTrak dann nicht mit der
Versionsnummer, gehe mit dem Oszilloskop auf den PIC Pin 3 und
schaue, ob Daten ankommen. Kommen sie auf Pin 2, hast Du ein
0-Modem Kabel erwischt!
Du
kannst mit dem Windows-Hyperterminal die Modulation
einstellen, es gelten folgende Befehle:
ESC T0 erzeugt einen 1200 Hz Ton und schaltet
die gelbe LED an
ESC T1
erzeugt einen 2200 Hz Ton und schaltet die grüne LED an
ESC TM
erzeugt einen gemischten 1200/2200 Hz Ton und schaltet die
gelbe und die grüne LED an
jeder andere Tastendruck beendet die Tonausgabe. Es ist wichtig, das wirklich
in großen
Buchstaben und ohne Leerzeichen geschrieben wird!
Aber auch
ein Lautstärkevergleich
mit den Signalen auf 144,800 MHz genügt.
TinyTrak
ist ausgelegt für Handfunksprecher, manche Mobilfunkgeräte möchten
mehr Modulationsspannung. Ist sie zu niedrig, ersetze R11 (220
K) durch einen kleineren
Widerstand.
(DM2FCO hat R11 überbrückt und
keine Verschlechterung des gelieferten Signals festgestellt - die
nun gelieferte Spannung sollte jedem TX genügen, Hi).
Wir
haben einen Jumper vorgesehen, um die PTT-Schaltung über
die Mikrofonleitung (für
Handfunksprechgeräte)
außer Betrieb zu setzen, wenn man eine separate PTT-Leitung
benutzt.
Bei
ungünstigen HF-Verhältnissen und hoher Sendeleistung kann es
dazu kommen, dass die PTT hängen bleibt. Hier hilft oft ein
Abblocken der Basis des Schalttransistors mit 100nF
Der
SUB-9D-Anschluss ist ausgelegt für direkte Verbindung mit dem
PC. Manche GPS-Mäuse kommen mit vertauschtem RxD/TxD, dann ein
Nullmodemkabel oder -Adapter
vorschalten.
Wenn
man TinyTrak anschaltet blinken die LED grün und gelb zweimal
und eine Bake wird gesendet, wenn Daten anliegen.
Die
Auswertung der Kanalbelegung ist simpel gelöst. Es werden nicht
Packet-Töne ausgewertet, sondern vorhandene NF am
Lautsprecherausgang. Bitte die Lautstärkeregler voll aufdrehen
und unbedingt darauf achten, dass die Rauschsperre
eingeschaltet ist, Rauschsperre nicht zu fest anziehen. R14 so
einstellen, dass bei geschlossener Rauschsperre die grüne LED gerade
verlischt, bei Signal auf dem Kanal muss die grüne LED sofort
leuchten. Eine offene Rauschsperre verhindert jede Aussendung!
Deine
Signale kannst Du so kontrollieren: UI-View auf Deiner Sende-QRG mitlaufen lassen, oder im Internet
bei
www.db0anf.de gucken, wo
Du eigentlich bist, Hi.
55
dabei und vy 73 von Uli, DL8RO
Erfahrungsbericht
von Frank, DL6FKK:
Hallo Uli,
wie du ja schon weißt, ist mein Tiny Trak jetzt fertig und ich bin
also absofort QRV. Ich hatte einige Schwierigkeiten mein relativ
alten GPS Empfänger anzuschließen.Ich benutze einen Pocket PC
Toshiba E330 mit dem damals dazugehörigen GPS-Set. Die Maus hat
einen EverMore Chipset (kleines grünes halbdurchsichtiges
Kistchen). Mit dem Programm GPS Maus konnte ich im Terminalprogramm
erkennen, dass Daten im GGA, GSV, GSA und RMC Format fließen.
Der Pegel der GPS Maus liefert nur knapp über 3 Volt, für ein
serielles RS232 Signal reicht das offensichtlich nicht.
Die Daten sind korrekt, aber der Pegel muß etwas angehoben werden.
Ich habe das mit einer kleinen 2-stufigen Transistorschaltung
gemacht. Diese ist
direkt in dem kleinen Gehäuse eingebaut worden, wo der Seriell zu
USB Wandler drin ist.
Nun funktioniert alles sehr gut. Vielleicht hilft das so manch einem
OM bei seiner "Fehlersuche" . Mein APRS Tiny Trak Projekt
ist somit fertig.
73
de Frank, DL6FKK
Frank
hat das Gerät auch gleich eingesetzt, damit wir immer wissen, wo er
ist.
Hier
haben wir ihn in den USA erwischt:

Ralf, DF4DC berichtet:
Vielleicht ist noch die Erfahrung interessant, dass es Probleme bei der
Konfiguration in Verbindung mit einem
USB-RS232 Kabel gab. Die Kommunikation lief prinzipiell, nur bei "Beacon every"
und "Symbol" wurde immer "0" bzw. "r" eingetragen. Mit einer "echten"
RS232 war die Funktion dann einwandfrei.
Danke Ralf!
|